进入适老模式
无障碍阅读
首页
魅力淅川
政务动态
政务服务
政务公开
问政回应
专题专栏
政府数据
首页
>
专题专栏
> 消防安全宣传专栏
【打印】
【字体:
大
中
小
】
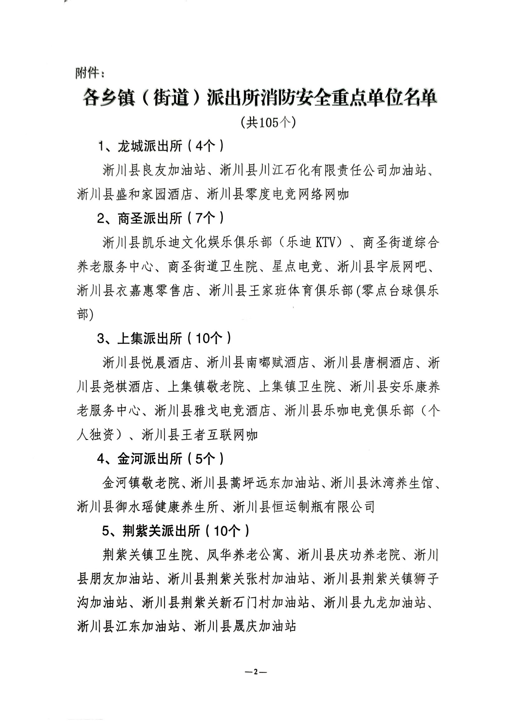
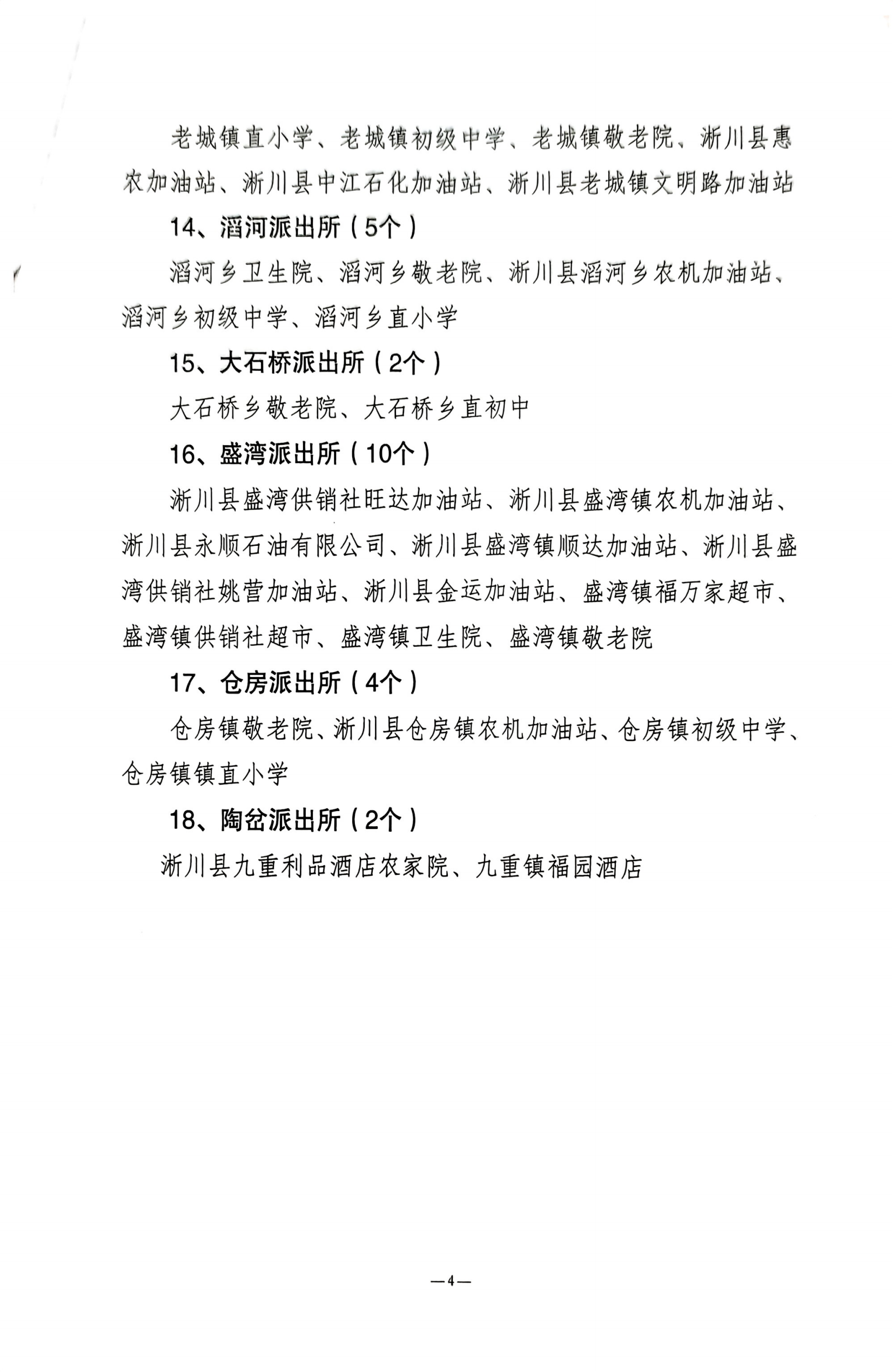
关于调整三级消防安全重点单位的通知
发布日期:2026-04-17
信息来源:
分享:
扫一扫在手机打开当前页
【关闭当前页面】
中央人民政府门户网站
河南省人民政府网站
市政府部门
上网部门
镇、街道办事处
市政府办公室
市发展和改革委员会
市教育局
市科学技术局
市工业和信息化局
市民族宗教事务局
市公安局
市民政局
市司法局
市财政局
市人力资源和社会保障局
市自然资源和规划局
市生态环境局
市住房和城乡建设局
市交通运输局
市水利局
市农业农村局
市商务局
市文化广电和旅游局
市卫生健康体育委员会
市退役军人事务局
市应急管理局
市审计局
市市场监督管理局
市统计局
市粮食和物资储备局
市医疗保障局
市国防动员办公室
市信访局
市城市管理局
市行政审批和政务信息管理局
市林业局
市中医药管理局
市招商投资促进局
市职教园区建设发展中心
政府办
应急管理局
财政局
城市管理局
退役军人事务局
发展改革委
工业和信息化局
公安局
自然资源局
卫生健康委员会
信访局
住房和城乡建设局
生态环境局
交通运输局
教育体育局
林业局
民政局
农业农村局
人力资源和社会保障局
商务局
医疗保障局
审计局
湿地保护处
市场监督管理局
水利局
司法局
统计局
文化广电和旅游局
行政审批和政务信息管理局
科技局
西簧乡
仓房镇
盛湾镇
荆紫关镇
寺湾镇
毛堂乡
滔河乡
大石桥乡
老城镇
九重镇
厚坡镇
香花镇
马蹬镇
金河镇
金河镇
上集镇
商圣街道办事处
龙城街道办事处