淅川县商务局关于2026年消费品以旧换新活动家电产品第二批参与主体的征集公告
按照南阳市消费品以旧换新活动工作安排,结合我县实际,现就2026年淅川县消费品以旧换新活动家电产品参与主体第二批征集工作有关事项,公告如下:
一、征集时间
即日起—2026年1月29日17:00
二、参与主体基本条件
1.依法登记注册且独立结算的家电产品零售经营主体。
2.主营业务为冰箱、洗衣机、电视、空调、电脑、热水器等6类家电产品零售业务。
3.具备较强的用户和区域覆盖能力,具有配送、安装、调试、维修、逆向物流等售后服务能力,能按区域进行有效管理。
4.具备废旧家电回收能力,兼顾家电产品售新与收旧,主动提供送新收旧一站式服务。
5.具有规范的进销存管理机制,具备开具数电发票的能力,能按照有关部门要求提供活动相关的进货凭证、销售台账、配送记录等佐证资料;能按活动要求,及时在第三方服务平台真实、准确、及时上传交易、订单等信息资料。
6.资信状况良好,未被列为失信被执行人;近两年无重大安全事故;无违法违规行为。2022年以来参与我省历次政府消费券活动和以旧换新活动无审计、专项检查发现违法违规记录。
7.自愿参与并有一定的垫资能力;主动配合相关部门进行补贴资金审核、专项检查、违法违规行为调查,能够在规定时限内完整提供相关佐证材料。
8.参与主体自愿签订承诺书(承诺书内容及格式,由各地市商务主管部门结合实际制订)。承诺严格遵守有关法律法规和河南省消费品以旧换新各项规定要求,规范开展经营活动,主动接受社会监督,坚决杜绝骗补、套补、虚假宣传、哄抬价格等违规行为。参与主体如有违规、传播不实信息、不按照统筹安排有序开展活动的情形,自愿接受处罚并退出以旧换新参与主体名单。
三、申请材料清单
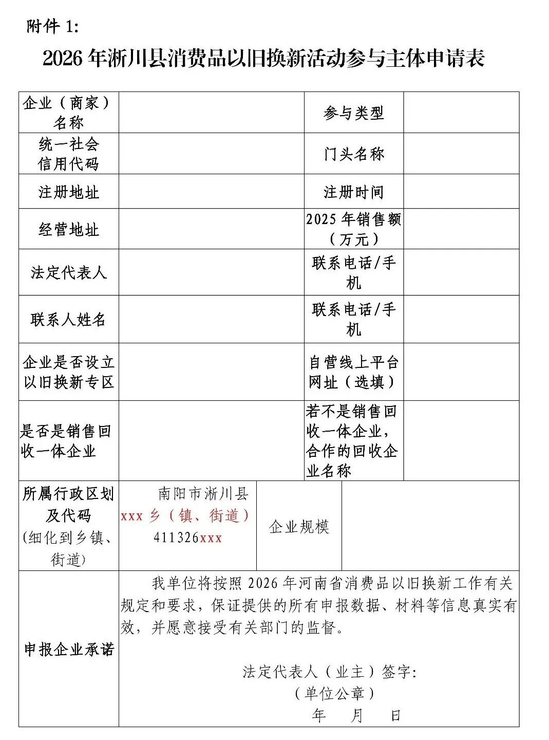
1.2026年淅川县消费品以旧换新活动参与主体申请表
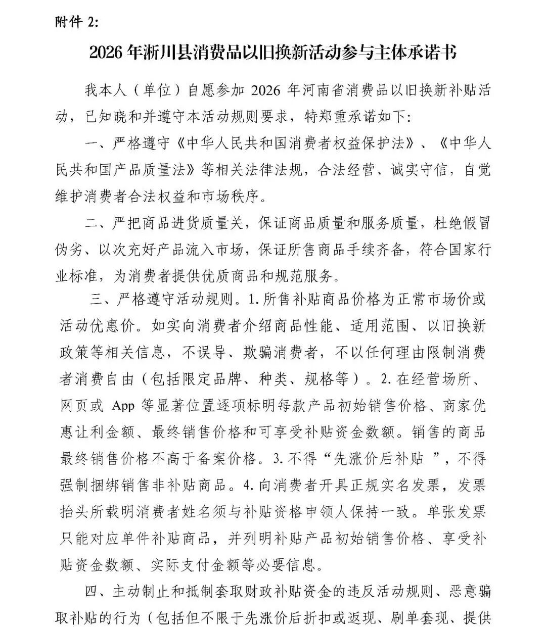
2.2026年淅川县消费品以旧换新活动参与主体承诺书
3.营业执照、法定代表人身份证
4.商家收旧能力证明材料(商家收旧资质证明或与收旧企 业签订的合作协议)
5.参与活动商品备案表:包括商品品牌类型、市场价、商户自主优惠金额、初始销售价(初始销售价=市场价-商户自主优惠金额)
6.品牌授权协议或相关资质证明
7.查询“信用中国”下载《信用信息报告》。获得途径:登录信用中国(https://www.creditchina.gov.cn/),在“信用信息”搜索框中输入“主体名称或统一社会信用代码”,在搜索结果中截图(须包含“基础信息”和“严重失信”所在事项栏信息)。个体工商户提供业主个人征信证明。
8.查询中国政府采购网“政府采购严重违法失信行为信息记录”结果的截图
9.查询中国执行信息公开网企业法人代表(负责人)和销售主体的“失信被执行人”结果的截图
10.2025年度的财务审计报告(或财务报表)和完税证明
11.风险防范方案:包括对骗补、套补等行为的管控措施,退换货承诺政策,客服投诉处置措施,售后服务政策等
12.门店彩色图片
四、其它说明事项
(一)县商务局按照公开、公平、公正的原则,综合考虑商家实力、服务能力等因素,通过梳理复盘2024年、2025年消费品以旧换新活动商家征集、组织实施、风险防范等各环节工作,对参与商家申请材料初审后,向市商务局推荐,市商务局复核并公示后按活动流程参与和开展活动。
(二)活动过程中,县商务局按照上级部门工作要求,结合我县工作实际,对2026年消费品以旧换新活动参与主体进行优化完善,动态调整。
(三)报送时间为2026年1月29日下午5点以前。申报材料1份,统一用A4纸打印(复印),按材料清单顺序装订,并每页加盖公章。未按规定时间报送申请材料或申请材料不合格的商户,不作为本次征集主体向市商务局推荐。
报名地址:政务服务中心县商务局516室
联系电话:69232719
附件:1.2026年淅川县消费品以旧换新活动参与主体申请表
2.2026年淅川县消费品以旧换新活动参与主体承诺书




扫一扫在手机打开当前页
