淅川县商务局关于2026年消费品以旧换新家电、数码智能产品第一批参与主体的征集公告
为贯彻落实省、市商务部门关于2026年消费品以旧换新活动参与主体征集的工作部署,稳步有序启动我县家电、数码智能产品以旧换新活动参与主体征集工作,现就有关事项公告如下:
一、征集时间
即日起-2026年1月5日17:00
二、参与主体基本条件
1.依法登记注册且独立结算的家电、数码智能产品零售经营主体。
2.家电类,需主营冰箱、洗衣机、电视、空调、电脑、热水器等6类家电产品零售业务。数码智能类,需主营手机、平板、智能手表手环、智能眼镜等 4 类产品零售业务。参与主体应具备较强的用户和区域覆盖能力,有配送、安装、调试、维修、逆向物流等售后服务能力,能按区域进行有效管理。
3.具有规范的进销存管理机制,具备开具数电发票的能力,能按照有关部门要求提供活动相关的进货凭证、销售台账、配送记录等佐证资料;能按活动要求在第三方服务平台真实、准确、及时上传交易、订单等信息资料。
4.资信状况良好,未被列为失信被执行人;近两年无重大安全事故;无违法违规行为。2022年以来参与我省历次政府消费券活动和以旧换新活动无审计、专项检查发现违法违规记录。
5.自愿参与并有一定的垫资能力;主动配合相关部门进行补贴资金审核、专项检查、违法违规行为调查,能够在规定时限内完整提供相关佐证材料。
6.参与主体自愿签订承诺书(承诺书内容及格式,由各地市商务主管部门结合实际制订)。承诺严格遵守有关法律法规和河南省消费品以旧换新各项规定要求,规范开展经营活动,主动接受社会监督,坚决杜绝骗补、套补、虚假宣传、哄抬价格等违规行为。参与主体如有违规、传播不实信息、不按照统筹安排有序开展活动的情形,自愿接受处罚并退出以旧换新参与主体名单。
三、申请材料清单
(一)家电类
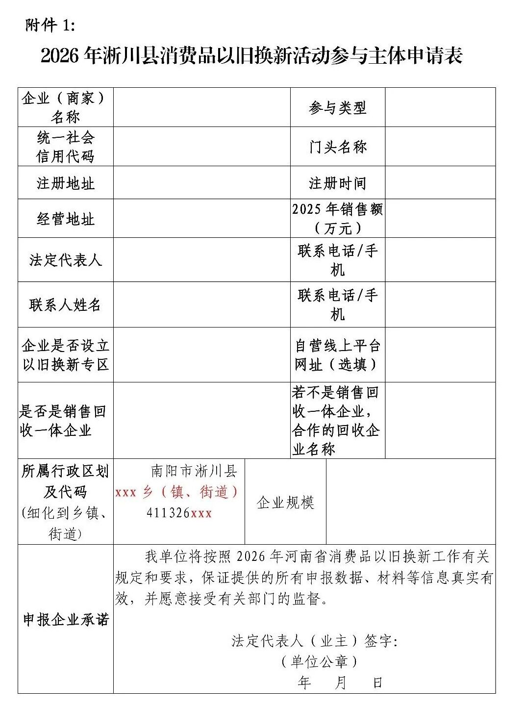
1.2026年淅川县消费品以旧换新活动参与主体申请表。
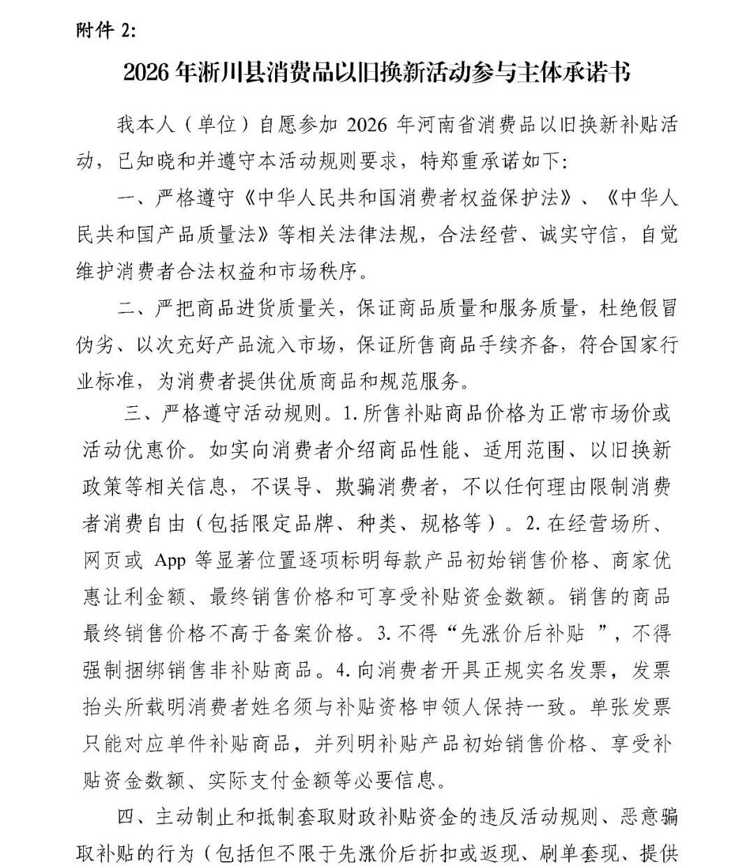
2.2026年淅川县消费品以旧换新活动参与主体承诺书。
3.营业执照、法定代表人身份证复印件。
4.参与活动商品备案表(商家可以售卖的6个家电品类产品信息)。
5.品牌授权协议或相关资质证明。
6.无违法失信记录。(1)查询“信用中国”下载《信用信息报告》。获得途径:登录信用中国(https://www.creditchina.gov.cn/),在“信用信息”搜索框中输入“主体名称或统一社会信用代码”,在搜索结果须包含“基础信息”和“严重失信”所在行信息。个体工商户提供业主个人征信证明;(2)查询中国政府采购网“政府采购严重违法失信行为信息记录”结果的截图; (3)查询中国执行信息公开网企业法人代表(负责人)和销售主体的“失信被执行人”结果的截图。
7.2025年度的财务审计报告(或财务报表)和完税证明。
8.风险防范方案:包括对骗补、套补等行为的管控措施,退换货承诺政策,客服投诉处置措施,售后服务政策等。
9.门店彩色图片。
(二)数码智能类
1.2026年淅川县消费品以旧换新活动参与主体申请表。
2.2026年淅川县消费品以旧换新活动参与主体承诺书。
3.参与主体营业执照及法人身份证复印件。
4.无违法失信记录。获得途径:登录信用中国(https://www.creditchina.gov.cn/),在“信用信息”搜索框中输入“主体名称或统一社会信用代码”,在搜索结果中截图(须包含“基础信息”和“严重失信”所在行信息)。个体工商户提供业主个人征信证明。
5.商家简介(包含基本信息、售卖品类、规模、员工人数等相关情况)。
6.门店彩色图片。
四、其它说明事项
(一)县商务局按照公开、公平、公正的原则,综合考虑商家实力、服务能力等因素,指定专人,通过梳理复盘2024年、2025年消费品以旧换新活动商家征集、组织实施、风险防范等各环节工作,对参与商家入户初审后,向市商务局推荐,市商务局复核并公示后按程序参与和开展活动。
(二)活动过程中,县商务局按照上级部门工作要求,结合我县工作实际,对2026年消费品以旧换新活动参与主体进行优化完善,并在活动全程进行动态调整。
(三)申报材料统一用A4 纸打印(复印),按材料清单顺序装订,并每页加盖公章后报送至县商务局。报送时间为2026年1月5日下午5点以前,未按规定时间报送申请材料的参与主体,顺延到下一批申报。
附件:1.2026年淅川县消费品以旧换新活动参与主体申请表
2.2026年淅川县消费品以旧换新活动参与主体承诺书




扫一扫在手机打开当前页
