南阳市人民政府关于优化调整赋予乡镇(街道)行政处罚权的通知
南阳市人民政府
关于优化调整赋予乡镇(街道) 行政处罚权的通知
各县(市、区)人民政府,市人民政府各部门:
为深入贯彻落实党的二十大和二十届三中、四中全会关于完善基层综合执法体制机制的决策部署,根据《河南省人民政府关于优化调整赋予乡镇(街道)行政处罚权的通知》(豫政〔2025〕15号)要求,结合我市实际,现就优化调整赋予卧龙区、宛城区、邓州市、方城县、镇平县、唐河县、西峡县、淅川县、内乡县、桐柏县、南召县、社旗县、新野县乡镇(街道)行政处罚权有关事项通知如下。
一、明确赋权事项、执法权限范围及衔接规定
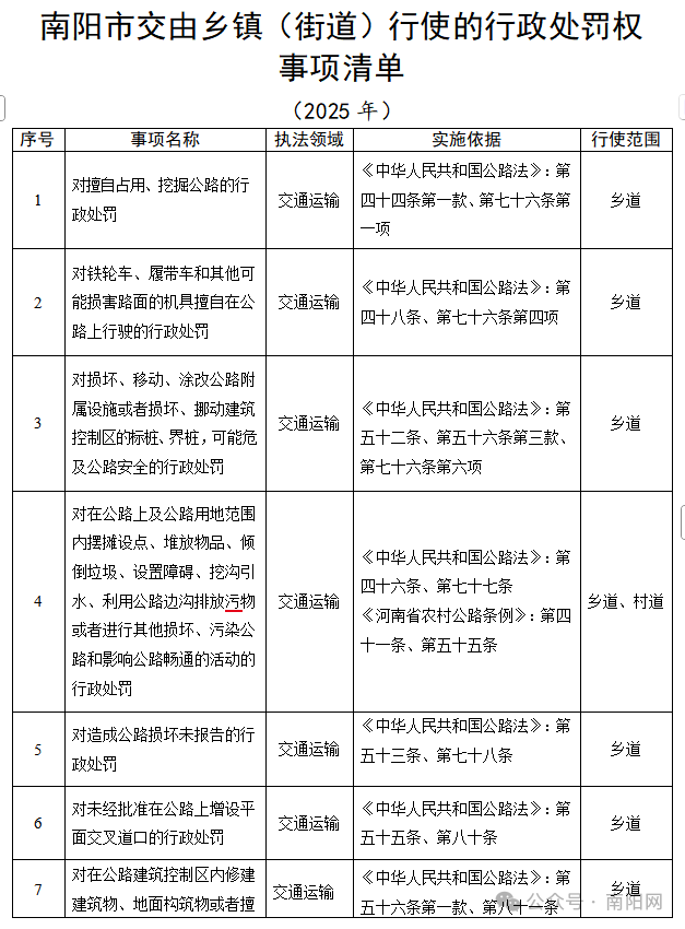
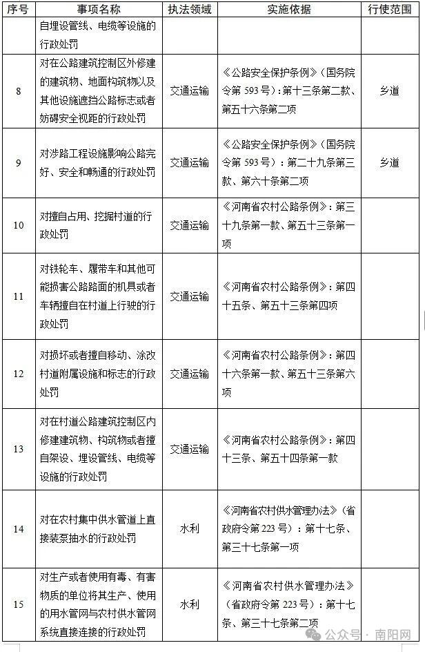
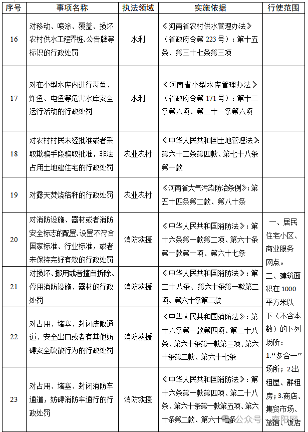
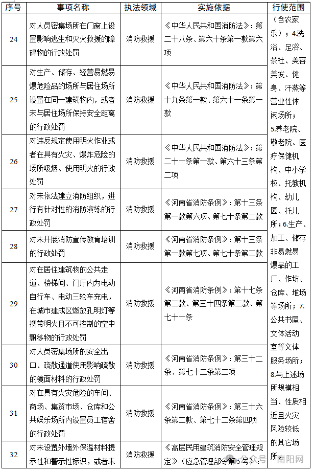
(一)承接事项清单 我市根据《河南省赋予乡镇(街道)行政处罚权指导目录(2025年)》(以下简称《指导目录》),结合工作实际编制《南阳市交由乡镇(街道)行使的行政处罚权事项清单(2025年)》(以下简称《事项清单》),具体如下: 1.交通运输方面的13项行政处罚权; 2.水利方面的4项行政处罚权; 3.农业农村方面的2项行政处罚权; 4.消防救援方面的15项行政处罚权。
其中《指导目录》中第13项“对在村道公路建筑控制区内修建建筑物、构筑物或者擅自架设、埋设管线、电缆等设施的行政处罚”不列入方城县乡镇(街道)的承接范围。
(二)执法权限范围
各乡镇(街道)依法实施与上述行政处罚权相关的行政检查权、行政强制权。乡镇(街道)以乡镇政府(街道办事处)名义行使承接的行政处罚权,原行政执法部门在已承接该行政处罚权的乡镇(街道)区域内不再行使。
(三)新旧清单衔接
《南阳市人民政府关于开展乡镇(街道)综合行政执法工作的通知》(宛政〔2023〕10号)中,未纳入本次《事项清单》的事项,自本通知实施之日起乡镇(街道)不再行使,相关行政处罚权由原行政执法部门行使。本次优化调整过程中,原实施机关已立案调查但未办结的案件,由原实施机关继续办理完结,确保执法工作的连续性。
二、规范执法主体与执法程序
(一)明确行政执法主体
乡镇(街道)是本辖区内承接行政处罚权的法定行政执法主体,具有独立的行政执法主体资格。具体执法工作由其所属的综合行政执法机构,以乡镇(街道)的名义依法实施。
(二)严格规范执法程序
乡镇(街道)必须严格依法行政,规范履行执法案件登记、受理、立案、调查取证、审核、决定、送达、执行、结案等程序。统一使用《河南省行政处罚文书格式范本》,确保执法流程和文书制作标准化、规范化。全面落实行政执法责任制,严格执行行政执法公示制度、执法全过程记录制度、重大执法决定法制审核制度。
县(市、区)各相关行政执法部门应加强与乡镇(街道)综合行政执法的业务衔接,对乡镇(街道)移送的案件线索,应在法定权限内及时受理查处,并将处理结果书面反馈移送单位。
三、强化组织保障与监督指导
(一)健全动态评估机制
各县(市、区)政府要建立健全评估与动态调整机制,定期组织对承接事项运行情况、实施效果、基层承接能力等进行评估,将评估结果作为动态调整的重要依据。
(二)完善协调保障机制
各县(市、区)政府要健全工作协调机制,清晰界定乡镇(街道)与原行政执法部门之间的权责边界,重点保障综合行政执法队伍所需的编制配置、专业人员、执法装备及专项经费。司法行政、编制管理、财政、人社等相关部门要加大政策支持和工作督导力度,保障人员、装备、经费、场地同步到位。
(三)强化业务指导支撑
原行政执法部门要安排专门力量跟踪指导乡镇(街道)相关领域行政执法案件的办理,为乡镇(街道)制定规范、实用、易操作的执法工作指引,提供专业技术支持,常态化开展业务培训。要通过联合执法、案例指导、专项培训、执法监督等方式强化业务支撑,制定标准化执法操作指南,建立常态化执法协作机制。
(四)提升执法能力建设
乡镇(街道)要加强执法能力建设,充实综合行政执法队伍力量并保持稳定,提升执法人员法治意识和职业素养,定期开展执法人员专业能力培训,确保所有行政处罚行为均在法定权限和程序框架内规范实施。
(五)加强执法监督指导
县级司法行政部门要强化执法监督效能,定期组织执法质量评查和岗位练兵;县级编制管理部门要同步更新赋权事项与履职清单的匹配性调整。市司法局要会同市委编办等有关部门,加强对赋予乡镇(街道)行政处罚权工作的跟踪指导,对实施过程中出现的重要情况和问题要及时请示、报告。
四、实施时间 本通知自2026年1月1日起施行,《南阳市人民政府关于开展乡镇(街道)综合行政执法工作的通知》(宛政〔2023〕10号)同时废止。 附件:





南阳市人民政府
2025年12月12日
扫一扫在手机打开当前页
